This website requires JavaScript.
Explore
Help
Sign In
admin
/
rom-course
Watch
1
Star
0
Fork
0
You've already forked rom-course
mirror of
https://github.com/feicong/rom-course.git
synced
2025-11-06 10:54:02 +00:00
Code
Issues
Packages
Projects
Releases
Wiki
Activity
rom-course
/
chapter-07
/
images
/
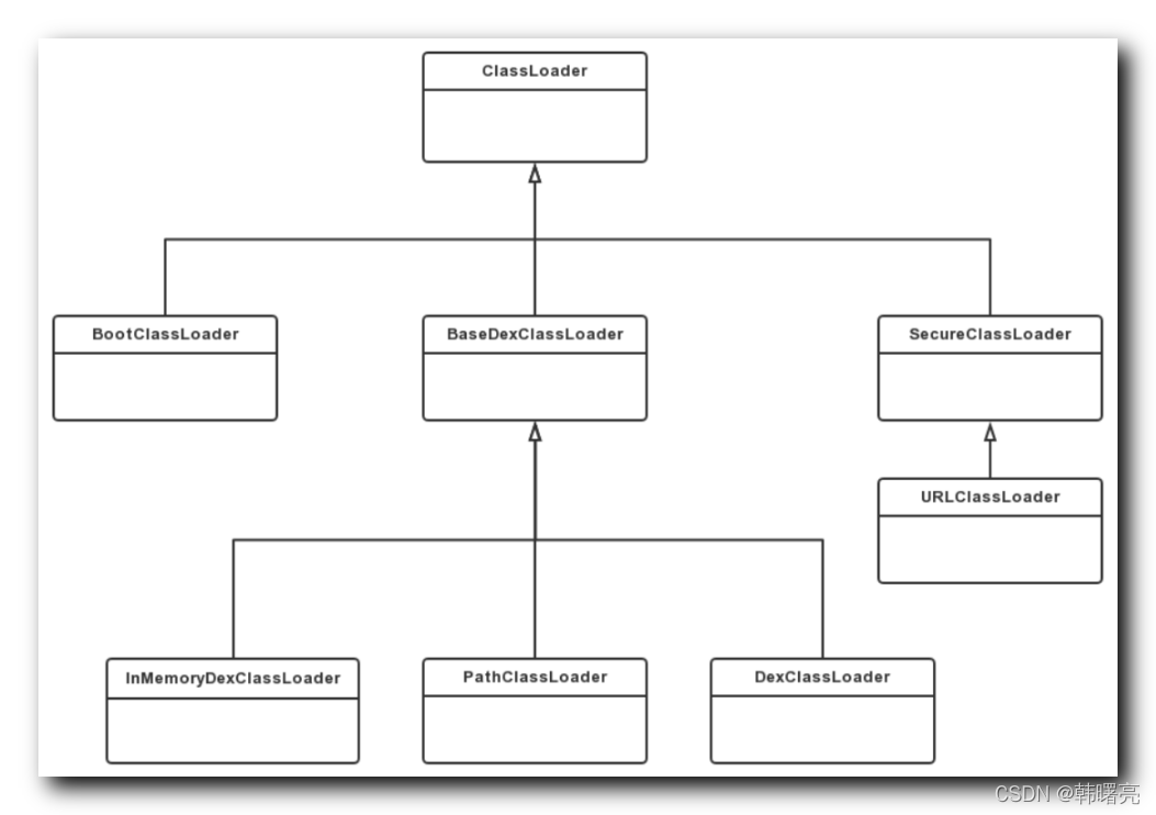
classloader.png
feiocng
89d2a637e2
第七章内容优化
2023-07-08 17:49:23 +08:00
52 KiB
1053x742px
Raw
History